云顶国际·(中国)唯一官方网站
云顶国际官方网站官网
联系我们
首页
关于我们
云顶国际官方网站简介
现任领导
机构设置
学术委员会
学位评定委员会
团队力量
高层次人才
化学与环境系
能源化工系
材料科学系
实验中心
人才培养
旗下产业
研究生教育
员工工作
招生与就业
教学管理文件
员工风采
团队建设
科研项目
科研论文
发明专利
服务地方
党建工作
思想建设
组织建设
党群建设
信息公开
党政发文
主题教育
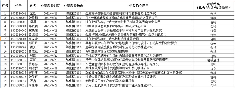
关于2021年研究生中期考核的公示
来源:云顶国际官方网站
发布时间:2021-10-07
浏览次数:
1129
关于2021年研究生中期考核的公示
X